親愛的客戶,您好!

感謝您對遠通電收(以下簡稱本公司)長期的支持與愛護,本公司茲修訂個人資料保護方式及政策聲明部分內容,並自112年10月13日起生效實施。

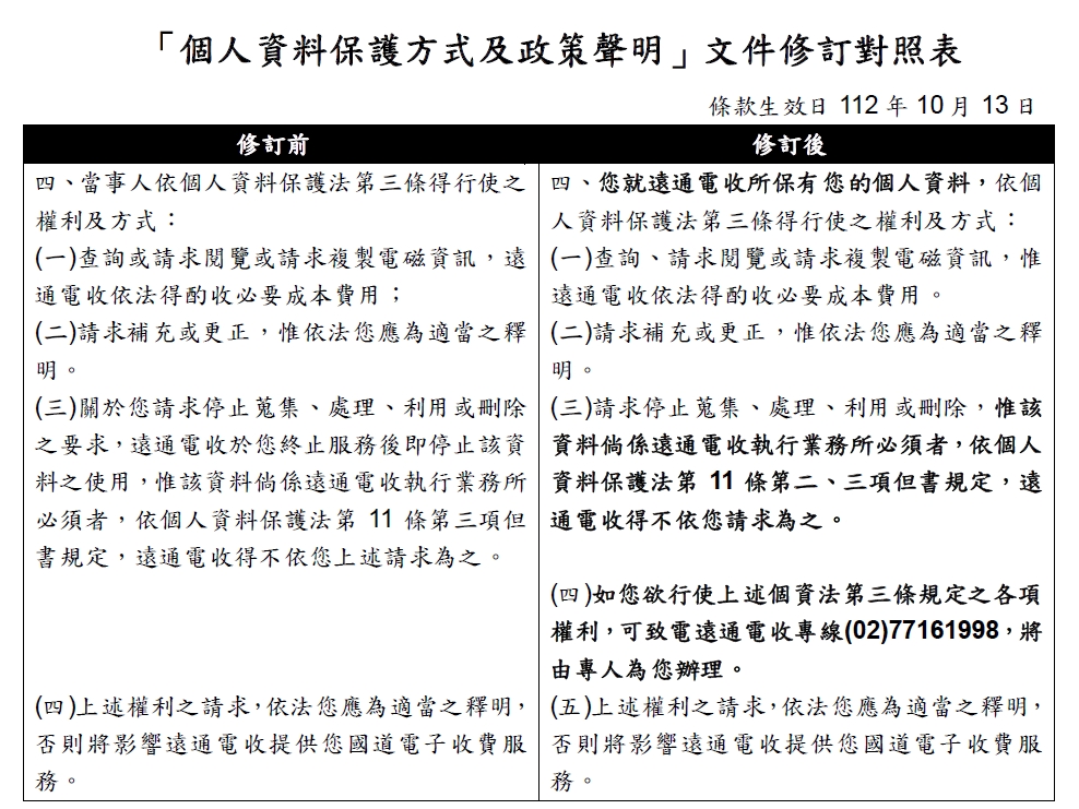
有關前述修訂內容,請參閱下列新舊條款內容對照表,修改部分以粗體標示。如對本次修訂有異議,得依個人資料保護方式及政策聲明第四條行使當事人之權利,否則視為同意本次修訂內容。


1697187999576.jpg